您好,
退出
登录
|
站群导航
|
繁体版
公务车系统
|
三晋通
三晋通
中国政府网
省政府
市政府
首页
县政府
县 长
于海滨
县政府领导
曹永涛
席志俊
金俊华
高 鹏
张志宏
张晓梅
李 伟
黄山园
王俊云
组织机构
重大会议
政府工作报告
政务公开
政府信息公开
政务动态
财政资金
重点领域信息公开
专题专栏
政府公报
解读回应
政策解读
文字解读
回应关切
政务服务
网上办事大厅
有效投资
互动交流
咨询投诉
智能问答
民意征集
走进左云
左云县
长者模式
退出长者模式
无障碍浏览
首页
>
动态要闻
>
公示公告
索 引 号:
信息分类:
公示公告
发布机构:
发布日期:
2026-04-02 15:28
标题:
左云县人民政府关于废止7件县政府办公室文件的通知
文号:
时效:
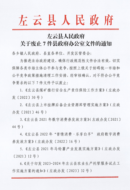
左云县人民政府关于废止7件县政府办公室文件的通知
发布时间:
2026-04-02 15:28
来源:
左云县人民政府办公室
|
|
|
|
微信
微博
QQ空间
文件下载
扫一扫在手机上查看当前页面
相关解读
相关政策
相关稿件